欢迎访问本网站!

当前位置首页 -> 专业建设 -> 特色专业 -> 正文

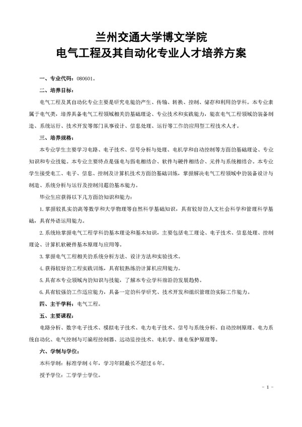
电气工程及其自动化专业人才培养方案

发布日期:2016-07-01  来源:   点击量:







Copyright © 2022  All rights reserved 版权所有:兰州博文科技学院  电话:0931-5272615;0931-5272606  信箱:陇ICP备10001473号-1 甘公网安备 62012302000061号

Baidu
map